上海騰曦網絡服務有限公司
騰訊企業郵箱上海經銷商
作者:騰訊企業微信郵箱 發布時間:2022-12-07 18:41:39 訪問量:3604
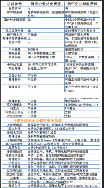
導讀:騰訊企業郵箱到底是免費的還是收費的?為什么有的人告訴我騰訊企業郵箱是免費的,而又有另外的人告訴我騰訊企業郵箱是收費的?其實騰訊企業郵箱既有免費的,現在叫基礎版;也有收費的,現在叫專業版。
騰訊企業郵箱到底是免費的還是收費的?為什么有的人告訴我騰訊企業郵箱是免費的,而又有另外的人告訴我騰訊企業郵箱是收費的?其實騰訊企業郵箱既有免費的,現在叫基礎版;也有收費的,現在叫專業版。今天上海騰訊企業郵箱經銷商騰曦小編就跟大家分享一下。

當然了,宇宙都不一定是無限的,一個郵箱怎么可能是無限的?其實這里的容量無限,不是那個無限,只是服務商不限制你。只要你把郵箱拿來是收發電子郵件的,沒有違法違規行為或觸犯法律的事情,他們服務商就不會限制你郵件占用服務器磁盤空間大小。騰訊企業郵箱專業版,不管你用了1G、10G、1000G,騰訊都不會限制你,不會告訴你郵箱容量已滿。

如果您有注冊、申請、開通、擴容、續費、升級vip賬號的騰訊企業郵箱需求,也可以咨詢本站客服,享受更多優惠折扣和套餐。
點贊 0 來源:qq企業郵箱
掃碼加交流群,相互學習,一起解決工作中遇到的問題
相關推薦:
騰訊企業微信郵箱免費版限容該怎么辦?